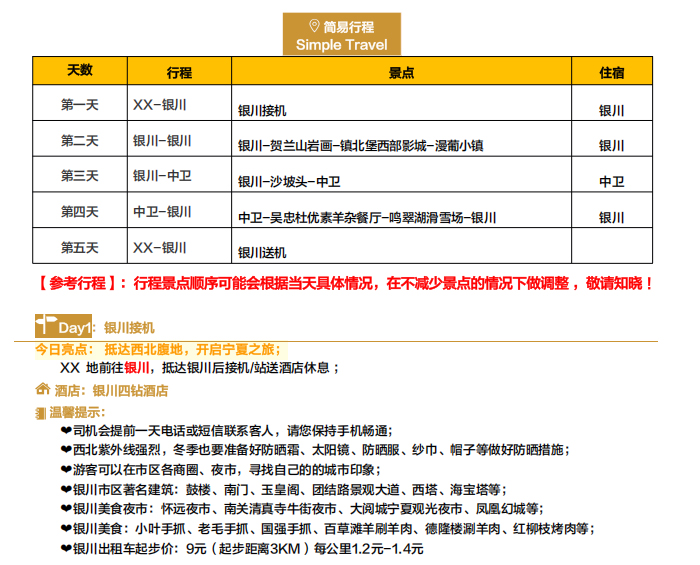
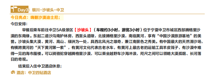
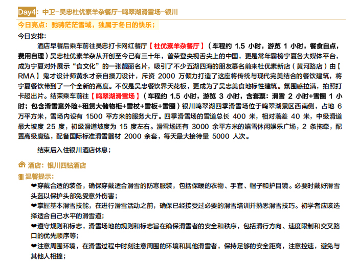
【乐享冬游】冬日限定宁夏5日亲子MINI团(镇北堡西部影城+贺兰山岩画+沙坡头+鸣翠湖滑雪场+杜优素羊杂餐厅+漫葡小镇)
有效日期:2025年12月20日-2026年3月1日(除外日期:2026年2月15日-2月25日)具体行程请以客服二次确认为准 成团人数:本产品2人成团,请至少提前7天预订,购买后未确认行程可退款
- 产品特色
- 行程安排
- 温馨提示
- 退改及报销规则
- ¥
行程安排
温馨提示
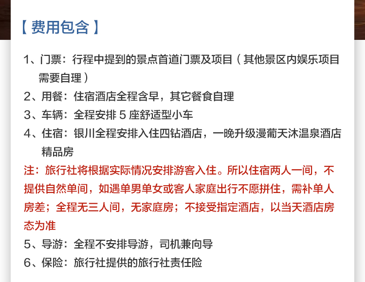
购买须知:
1. 本产品仅限成人与儿童购买,请您在下单后按页面提示时间尽快完成支付,过期订单将失效。
2. 本产品2人起订,下单后需等待拼团。请至少提前7天预订,行程需二次确认,预订结果以预订成功短信为准。
3. 酒店默认2人成入住,超出人数需补差入住,如遇单男单女或客人家庭出行不愿拼住,请补房差元/人;全程无单房,无三人间,无家庭房。
如所选出行日期酒店房间已满,本站将尽力为您协调入住其他酒店,您或需补交相应差价。
4.如对本产品有任何疑问,请咨询客服4009995539或发邮至csnholiday@csair.com。
5. 如发生但不限于酒店升级、延住等补差情况,需另行补交费用的,请通过1元补差电脑版链接或手机版链接进行支付。
注意事项:
1、参加沙漠旅游切莫单独行动,集体活动是旅游中的重要内容,导游、驼工精诚团结,顾全大局,活动才会锦上添花;
2、沙漠中昼夜温差很大,要多准备一些衣物备用。要随身携带一些防晒用品,穿浅色的抗紫外线的衣服;
3、沙漠景区沙子较多较细,要小心保护好照相机,摄相机、手机等。
4、宁夏等西北地区位于我国西北内陆,气候以温带大陆性气候为主,日照强度与昼夜温差较大,紫外线强,日照较长,
请游客根据自身情况,带足御寒衣物,水壶、遮阳伞、墨镜、太阳帽和特级防晒油以做外出护肤之用。
5、宁夏部门地区风沙比较大,一些景区(如沙湖、沙坡头等)沙子较多,注意保护好照相机,最好随照、随关镜头盖;
6、穿一双合脚、透气性好的鞋,可以为您的旅途省去不必要的麻烦,让您的心思能够全部放在景点上,感觉好极了;
7、宁夏的气候比较干燥,应当及时的补充水分、盐分及维生素,保持身体处于良好状态;
8、来到宁夏,特色之一是清真餐多,汉餐少,在饮食口味上您要有心理准备;受旅游地自然条件限制,景点沿途餐厅的条件与内陆旅游发达地区相比较,无论从软硬件设施或饭菜质量都有一定的差距,且北方大部分地区口味偏重,喜辛辣。西北属偏远、发展中地区,住宿条件相对较一般,条件有限,不能和内陆城市的同等级酒店相比,还请请客人多谅解包涵。
9、到宁夏,忌讳在回族聚集的地方或清真餐厅谈论关于“猪”的话题,这是民族感情问题哦;
10、宁夏等西北地区由于地域辽阔,景点之间的车程较长,请游客注意休息调配好时间,以充足的体力参加旅游活动。
11、到宁夏回乡旅游,游客需注意穆斯林地区(穆斯林民族地区包括西北地区回、维吾尔、撒拉、哈萨克等十于个民族)、景点的禁忌和习惯。受宗教影响,风俗习惯与我们不同,游览时请谨记地陪宣布有关旅游注意事项,入乡随俗,在任何场合下都不要提及有关少数民族的政治问题,配合好地陪工作。例如忌食猪、马、骡等不反刍动物的肉和一切动物的血,不食自死物;进入清真禁止吸烟、饮酒,在礼拜堂内禁止拍照等。
退改及报销规则
退改规则
客人报名参团后因自身原因退团、改签其他线路或延期出发的,旅行社将扣除必要的费用,具体金额以客服二次确认为准,下单代表了解并同意:
出发前7天以上免费取消,超时扣费规则按取消时间分段执行:
1.行程开始前7天免费取消
2.活动前4-6天取消订单,扣取总额的50%
3.活动前1-3天取消,扣取总额的80%
4.活动当天取消,扣取总额的100%
报销凭证:如需申请发票,可于行程结束后发一个月内发邮件至csnholiday@csair.com提出申请,需提供发票抬头、税号。一个产品订单开具一张电子发票,发票类型为增值税普通电子发票,发票内容为*旅游服务*旅游度假产品。
精选产品
产品评论
此产品暂无评论



重要提示: