旅行专场首页 旅行预订

【广东旅游年卡】畅游60多个热门景点

一卡在手·说走就走
一人一卡·实名制·购卡2个月内激活365天内有效,过期作废!

距开团还有/剩余时间/....
????

分享到:
数        量:

成人(≥12)岁

会员¥/人
非会员¥/人
        

儿童(2-12)岁

¥/人
数        量: 会员¥/人
非会员¥/人

总价:¥0

产品详情
  • 产品特色
  • 年卡·基础版
  • 年卡·尊享版
  • 预订须知
  • ¥

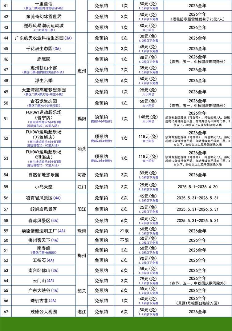
年卡·基础版


年卡·尊享版

预订须知

【预订须知】

1. 本产品需要二次确认,最终使用日期及价格请以客服确认为准。

2. 一人一卡·实名制,按照乐园规定如超出身高/游玩时间/规定滑道,乐园有权向客人收取额外费用。

3. 温馨提示:价格受市场需求、供应量、季节性、特殊活动等因素影响,或可能发生浮动上涨,价格上涨后预订您需补齐差价,或选择不预定申请退款。

4. 请在购买本产品时填写正确的旅客信息及联系信息,如因您提供的信息有误,导致无法按时预订或无法接收预订信息等情况,本站不承担任何责任。

5. 本产品所涉及的所有图片仅供参考,具体以实景为准。

6. 如对本产品有疑问,请咨询客服csnholiday@csair.com或致电4009995539


【退改政策及报销】

1. 本产品为特惠销售产品,不适用于网络购买商品七日无理由退货条款,一经售出,不退不改

2. 报销凭证:如需申请发票,可于行程结束后一个月内发邮件至电子邮箱csnholiday@csair.com提出申请,需提供发票抬头、税号。一个产品订单开具一张发票,发票类型为增值税普通发票(电子发票),发票内容为 *旅游服务*旅游度假产品


【特别说明】
请认真阅读本产品所有规则条款,购买成功则视为同意产品规则;如对产品规则有异议,请谨慎购买。

精选产品

产品评论

此产品暂无评论

/1400
 
 
 
 
 
 
X
出发 返回